当代人生最新版本 1.11.0
- 模拟经营
- 6639
- 459.53 MB
- 中文
- 国产软件 / 模拟经营
- 免费软件
- 2025-06-19 15:35:04
- 游戏厂商: -
- Android
- 2026-03-26 22:51
当代人生最新版本是当前一款非常热门的人生模拟类游戏,游戏中设计了超多不同寻常的人生经历,超多治愈时刻在你不断经历的时候就是一款非常不错的游戏体验,游戏中包含了很多不同类型的经典游戏特色,还可以在这里经历一个完整的模拟人生哦!
【视觉突破,感观升级】
微笑和泪水都是一段人生不可或缺的部分。
人物突破为3d模型,动作神态都更加直观鲜明;游戏UI重新绘制,整体感观全面提升。
【虚拟人生,真实生活】
在这里开始一段崭新的人生。
重新成长,学习玩耍,结识朋友,邂逅恋情……从呱呱坠地到垂垂老矣,虚拟的人生,也能拥有原汁原味的生活体验。
【生涯规划,事件抉择】
这是一段由努力和惊喜组成的人生。
无论是读书深造,还是就业打拼,你都可以在“人生”中找到一条前进的方向。在生活众多的事件中,做出你的选择,或许会有意料之外的结果?
【躬耕不辍,行路不止】
用辛勤付出的汗水交换人生成功的硕果。
搂草慢煎茶,傍阴学种瓜。想远离都市,感受田园乐趣?在农场系统中收购土地,种植瓜果,你可以凭着自己的双手收获财富。
【经典玩法,全新挑战】
人生路上总是充满各种未知的挑战。
当代人生不仅对人生系列的热门玩法进行了升级和完善,也加入了许多全新的活动内容。除此之外,游戏中的部分玩法不单单只有文本提示,还会加入更具趣味的动画效果。

当角色再找到职业进行工作后,每年需在工作平台界面进行操作。
每项工作都会有特定的要求和年份期限,角色需在项目组资源中分别选择小卡片来确保完成工作要求。
若当年没有进行任何工作,则无法获得项目奖励。如果当年所在地没有在公司所在地位置,第二年就会被判为旷工处理,旷工三次就会被直接开除。
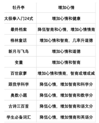
1:书的提高属性是必不可少的,每年免费读的书有好几种,大家一定要认真的挑选,可以对应下图中的书的属性进行挑选这样更容易匹配自己的玩法;

2:下图是语文的问题和答案,大家可以保存下来进行参考;

3:下图是数学的问题和答案,同时你也可以保存下来进行参考;

4:下图是英语的问题和答案,可以保存下来进行参考;

5:下图是综合类题目的问题和答案,保存下来然后去答题即可。

驾驶考试分为2部分,第一部分为理论考试,第二部分为实际考试。
必须先通过理论考试后再能进行实际考试。理论考试错误数需在1题及以内即可通过,若当年内没有通过理论考试则只能在下一年再次进行。
当理论考试通过后即可进行场地考试,考试项目为倒车入库。
驾驶的时候车辆不能对建筑进行碰撞、离开考试区域、不按考试要求行驶、倒车入库没停对、中途熄火。
入库时需车屁股先入库。
车辆可以在驾驶时停止调整方向。
倒车入库完成后需驾驶到初始位置即可完成考试。
- 体验快乐的校园时光,大学模拟生活的感觉很真实。
- 感觉就像回到了校园。各种有趣的故事等着你去解开。
- 回味精致的校园瞬间,生活大学模拟器让无数玩家感受校园的温暖。
1、玩家可以自定义角色形象,搭配各种服装,成为一名独特的大学生。
2、真正模拟当代大学生的日常生活,在游戏中吃喝玩乐,学习一切。
3、情节简单,玩法丰富。它结合了潇潇乐和连连看,经典的猜谜方法非常有创意。
v1.5.5版本
1. 修复了转赠给亲人财产后,聘用家人功能异常的bug
2. 修复了获得新卡牌后的红点在钓鱼界面残留的bug
3. 修复了宠物诊疗界面非正常返回后宠物图片显示丢失的bug
4. 修复了办公用房的房价异常波动的bug
5. 修复了挂单中的房产被用作公司用房后仍可被出租的bug
6. 修复了展示橱窗在重进游戏时未正常生效导致坏档的bug
7. 尝试解决在部分机型上部分界面会卡住的问题
8. 修复了其他已知的bug
9. 按照要求新增了隐私协议确认按钮
v1.4.4版本
1. 新增活动道具--粽子
2. 新增船只--龙舟
3. 新增星体--心宿二
4. 调整了预兆--青春常驻的效果;
5. 修复子女择校的bug;
6. 修复修复鱼缸移动的bug;
7. 修复人生回溯界面子女结婚少人的bug
8. 修复家族树显示的bug ;
9. 修复多胞胎取名有可能失败的bug;
10. 修复银行股票购买的bug
11. 修复特定情况下驾考成功会弹出失败窗口的bug
12. 修复了其他已知的bug
v1.4.2版本
1. 优化部分事件的描述;
2. 修复夫妻共同购买船只报错的bug;
3. 修复股票数量为负的bug;
4. 修复相亲描述bug ;
5. 修复水上公交价格异常bug ;
6. 修复为孩子选择大学错误的bug ;
7. 修复农场亩数异常的bug ;
8. 修复家族树显示bug;
9. 其他一些已知bug修复;
v1.3.0版本
1.新增职业: 赛车手 及小游戏 赛车
2.新增宠物: 猫咪
3.新增系统: 监狱
4.新增地点: 理发店
5.新增两个辅星天赋和六个预兆
6.新增签到系统
7.新增大量事件
8.新增多种发型,衣服等
9.修复已知问题
v1.2.5版本
1.新增单身30岁后可领 养
2.美白美黑功能支持
3.增加多胞胎的支持
4.修复明星职业没有按年还助学贷款的问题
5.调整了分享按钮的显示及每天第一次分享赠送5钻石
6.修复账单薪水显示的问题
7.修复中考极端情况下会少题的问题
8.修复一些界面文字错误的问题
9.其他一些已知问题修复